咨询热线
022-60777398
新闻资讯
咨询热线:
邮编:300381
地址:
天津市西青区张家窝镇安福道10号金地威新永泰西青智造园14A
上海市闵行区陪昆路206号
武汉市东湖新技术开发区光谷大道国际企业中心创智楼8层
检验检测机构资质认定生态环境监测机构 评审补充要求(2025 年)

第一条 本补充要求是在《检验检测机构资质认定评审准则》的基础上,针对生态环境监测机构特殊性而制定,在生态环境监测机构资质认定评审时应与《检验检测机构资质认定评审准则》一并执行。
第二条 本补充要求所称生态环境监测,是指运用化学、物理、生物等技术手段,针对水和废水、环境空气和废气、海水、土壤、沉积物、固体废物、生物、噪声、振动、辐射等要素开展生态环境质量和污染排放的监测(检测)活动。
第三条 本补充要求所称生态环境监测机构(以下简称监测机构),是指依法成立,依据相关标准或规范开展生态环境监测,向社会出具具有证明作用的数据、结果,并能够承担相应法律责任的专业技术机构。
生态环境监测人员(以下简称监测人员)是指与生态环境监测工作相关的技术管理人员、质量管理人员、采样人员、样品管理人员、分析人员(包括现场测试和实验室分析)、报告编制人员、报告审核人员和授权签字人等各类人员的总称。
第四条 监测机构及其监测人员应当遵守《中华人民共和国环境保护法》《中华人民共和国计量法》《生态环境监测条例》《检验检测机构资质认定管理办法》等相关法律法规及规章。
第五条 监测机构应建立防范和惩治弄虚作假行为的制度和措施,确保其出具的监测数据准确、客观、真实、可追溯。监测机构及其负责人对其监测数据的真实性和准确性负责,采样与分析人员、审核与授权签字人分别对原始监测数据、监测报告的真实性终身负责。
第六条 监测机构应保证人员数量及其专业技术背景、工作经历、监测能力等与所开展的监测活动相匹配,并同时符合以下要求:
(一)监测人员不少于 20 人,仅从事噪声、振动、电磁辐射、电离辐射、油气回收监测类别的监测机构,监测人员不少于 10 人;
(二)监测人员应具有生态环境监测领域相关专业背景大专及以上学历,如学历或专业不满足要求,应具有从事生态环境监测相关工作 5 年以上经历,生态环境监测领域相关专业见附录 1;
(三)中级及以上专业技术职称或同等能力的人员数量应不少于监测人员总数的 25%;
(四)技术负责人、授权签字人和质量负责人应依法与监测机构签订劳动或聘用合同;
(五)监测人员在本机构从业 3 个月及以上,方可独立从事生态环境监测工作。
第七条 监测机构技术负责人应掌握机构所开展的生态环境监测工作范围内的相关专业知识,具有生态环境监测领域相关专业背景,具备中级及以上专业技术职称或同等能力,且具有从事生态环境监测相关工作 8 年以上经历。
第八条 监测机构授权签字人应掌握较丰富的授权范围内的相关专业知识,并且具有与授权签字范围相适应的相关专业背景,具备中级及以上专业技术职称或同等能力,且具有从事与授权范围相适应的生态环境监测相关工作 6 年以上经历。
第九条 监测机构质量负责人应了解机构所开展的生态环境监测工作范围内的相关专业知识,熟悉生态环境监测领域的质量管理要求,具备中级及以上专业技术职称或同等能力,且具有从事生态环境监测或质量管理相关工作 6 年以上经历。
第十条 监测人员应符合下列要求:
(一)掌握与所处岗位相适应的生态环境保护基础知识、法律法规、评价标准、监测标准或技术规范、质量控制要求;
(二)承担生态环境监测工作前应经过必要的培训和能力确认,能力确认方式应包括基本理论与现场操作考核等。
第十一条 监测机构应按照监测标准或技术规范对现场测试或采样的场所环境提出相应的控制要求并记录,包括但不限于电力供应、安全防护设施、场地条件和环境条件等。监测机构应具有独立的样品存贮、制备、前处理与仪器分析测试空间,分区合理,并明示其具体功能,避免环境或交叉污染对监测结果产生影响。
监测机构应根据需要配备安全防护装备或设施,并定期检查其有效性。现场测试或采样场所应有安全警示标识。监测机构应对工作场所具有完全的使用权,并能提供证明文件。如租用、借用场地,租用、借用期限应不少于本次申请的资质认定证书有效期(且不少于 1 年),如本次申请的资质认定证书有效期长于 3 年的,租用、借用期限应不少于 3 年。
第十二条 监测机构应配齐包括现场测试和采样、样品保存运输、制备和前处理、实验室分析及数据处理等监测工作各环节所需的仪器设备。现场测试和采样仪器设备在数量配备方面需满足相关监测标准或技术规范对现场布点和同步测试及采样要求。
生态环境监测专用仪器设备应符合生态环境监测国家标准和规范,具备防范篡改、伪造监测数据的相关功能。应明确现场测试和采样设备使用和管理要求,以确保其正常规范使用与维护保养,防止其污染和功能退化。现场测试设备在使用前后,应按相关监测标准或技术规范的要求,对关键性能指标进行核查并记录,以确认设备状态能够满足监测工作要求。
监测机构应当配备具有独立支配使用权、性能符合工作要求的设备和设施。如监测机构使用租用、借用设备设施申请资质,租用、借用期限应不少于本次申请的资质认定证书有效期(且不少于 1 年),且应保证设备设施租用、借用期间产生的电子数据能按照生态环境监测档案管理要求完整保存和备份。
第十三条 监测机构应建立与所开展的监测业务相适应的管理体系。管理体系应覆盖监测机构全部场所进行的监测活动,包括但不限于点位布设、样品采集、现场测试、样品运输和保存、样品流转、样品制备和前处理、分析测试、数据传输、记录、报告编制和档案管理等全过程。
第十四条 监测机构可采取纸质或电子介质的方式对文件进行有效控制。采用电子介质方式时,电子文件管理应纳入管理体系,电子文件亦需明确授权、发布、标识、加密、修改、变更、废止、备份和归档等要求。与监测机构的监测活动相关的外来文件,包括环境质量标准、污染排放或控制标准、监测技术规范、监测标准(包括修改单)等,均应受控。
第十五条 监测机构应及时记录样品采集、现场测试、样品保存、样品流转、样品制备和前处理、分析测试、结果计算等监测全过程的技术活动,保证记录信息的充分性、原始性和规范性,能够再现监测全过程。所有对记录的更改(包括电子记录)实现全程留痕。监测活动中由仪器设备直接采集和输出的数据、谱图和操作日志等,应优先以不可更改的电子记录的形式完整保存,保证可追溯和可读取。当输出数据打印在热敏纸或光敏纸等保存时间较短的介质上时,应同时保存记录的复印件或扫描件。
第十六条 监测机构应按照相关标准和技术规范要求,选择能够满足生态环境监测工作需求的监测方法,对于方法验证应做到:
(一)初次使用标准方法前,应进行方法验证。应对方法涉及的人员培训和技术能力、设施和环境条件、采样及分析仪器设备、试剂材料、标准物质、原始记录和监测报告格式、方法性能指标(如校准曲线、检出限、测定下限、正确度、精密度)等内容进行验证,并根据标准的适用范围,选取不少于一种实际样品进行测定。
(二)方法验证过程及结果应形成报告,并附验证全过程的原始记录,保证方法验证过程可追溯。
第十七条 监测机构应使用信息管理系统,对监测过程中的数据和信息进行管理,包括从合同/委托书签订、方案制定、样品采集、现场测试、样品保存、样品流转、样品制备和前处理、分析测试、结果计算、报告编制、数据审核到报告签发等监测业务流程。使用时应采用系统直接采集数据的方式,当无法直接采集时,应实现系统对这类记录的追溯,并定期做好数据备份。对系统的任何修改和调整在实施前应得到确认和批准,并保留相应记录。信息管理系统操作手册及系统生成的电子表格均应受控管理。当系统由外部机构进行管理和维护时,应对其进行监督和评价。
第十八条 开展现场测试或采样时,应根据任务要求,制定监测方案或采样计划,明确监测点位、监测项目、监测方法、监测频次、质量保证与质量控制要求等内容。应使用具备定位、授时等功能的仪器设备或手持式终端记录点位和时间,保证现场测试或采样过程客观、真实和可追溯。现场测试和采样操作过程,至少有 2 名监测人员在场。
第十九条 应根据相关监测标准或技术规范的要求,采取加保存剂、冷藏、避光、防震等保护措施,必要时采取封志措施,保证样品在保存和运输等过程中性状稳定,避免沾污、损坏或丢失。样品应分区存放,并有明显标识,以免混淆和交叉污染。应对样品保存和流转过程中的环境条件予以监控并记录。实验室接收样品时,应对样品的时效性、完整性和保存条件进行检查和记录,对不符合要求的样品可以拒收,或明确告知客户有关样品偏离情况,并在报告中注明。样品在制备、前处理和分析过程中应当保持样品标识的可追溯性。
第二十条 监测机构的质量控制活动应覆盖生态环境监测活动全过程,所采取的质量控制措施应满足相关监测标准和技术规范的要求,保证监测结果的准确性。应根据监测标准或技术规范,或基于对质控数据的统计分析制定各项措施的控制限要求。
第二十一条 生态环境监测报告除应满足《检验检测机构资质认定评审准则》的要求外,还应包含监测所使用的主要仪器设备名称、型号、编号、是否租用、借用等信息。必要时,还应包含采样点位布设的信息。当在生态环境监测报告中给出符合(或不符合)要求或规范的声明时,报告审核人员和授权签字人应充分了解相关环境质量标准和污染排放/控制标准的适用范围,并具备对监测结果进行符合性判定的能力。
第二十二条 生态环境监测档案的归档方式和保管期限应满足相关法律法规及生态环境监测行业技术文件的规定。监测任务合同(委托书/任务单)、监测方案、合同评审、分包、监测全过程的原始记录和审核记录等应与监测报告一并归档。在保证安全性、完整性和可追溯的前提下,可使用电子介质存储的报告和记录代替纸质文本存档。
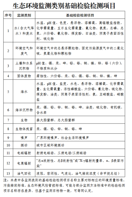
第二十三条 监测机构申请水(含大气降水)和废水、环境空气和废气、土壤和水系沉积物、固体废物、海水、海洋沉积物、生物、生物体残留、噪声、振动、电磁辐射、电离辐射、油气回收等十三个监测类别中任意一个类别检验检测资质时,应具备附录 2 中该监测类别规定的全部基础检验检测项目的检验检测能力。
第二十四条 本补充要求自 2026 年 1 月 1 日起施行。2018 年 12 月 11 日市场监管总局、生态环境部发布的《检验检测机构资质认定生态环境监测机构评审补充要求》(国市监检测〔监检测〔2018〕245 号)同时废止。
生态环境监测领域相关专业
环境、化学、化工、生物、材料、药学、检验与检疫、农学、物理、生态、大气科学、气象、海洋、核工程、地理、地质、资源、自然保护、水利、林学、食品、机械、自动化、仪器等理工类相关专业及其他生态环境部认可的生态环境监测领域相关专业。